
15319965167
据相关统计预测,2023年全国硕士研究生报考总人数或将达到548.4万!与2022年相比,预计增长91.4万人,报考总人数将再创新高!考研竞争的激烈程度可见一般!
如果你想继续深造,是选择在国内读研,还是出国留学呢?西安易学国际教育考研日语培训中心小编在这里提醒小伙伴们,如果国内考研不理想,还可以学习日语,去日本留学助你成功上岸读名校~
01
国内vs国外研究生区别
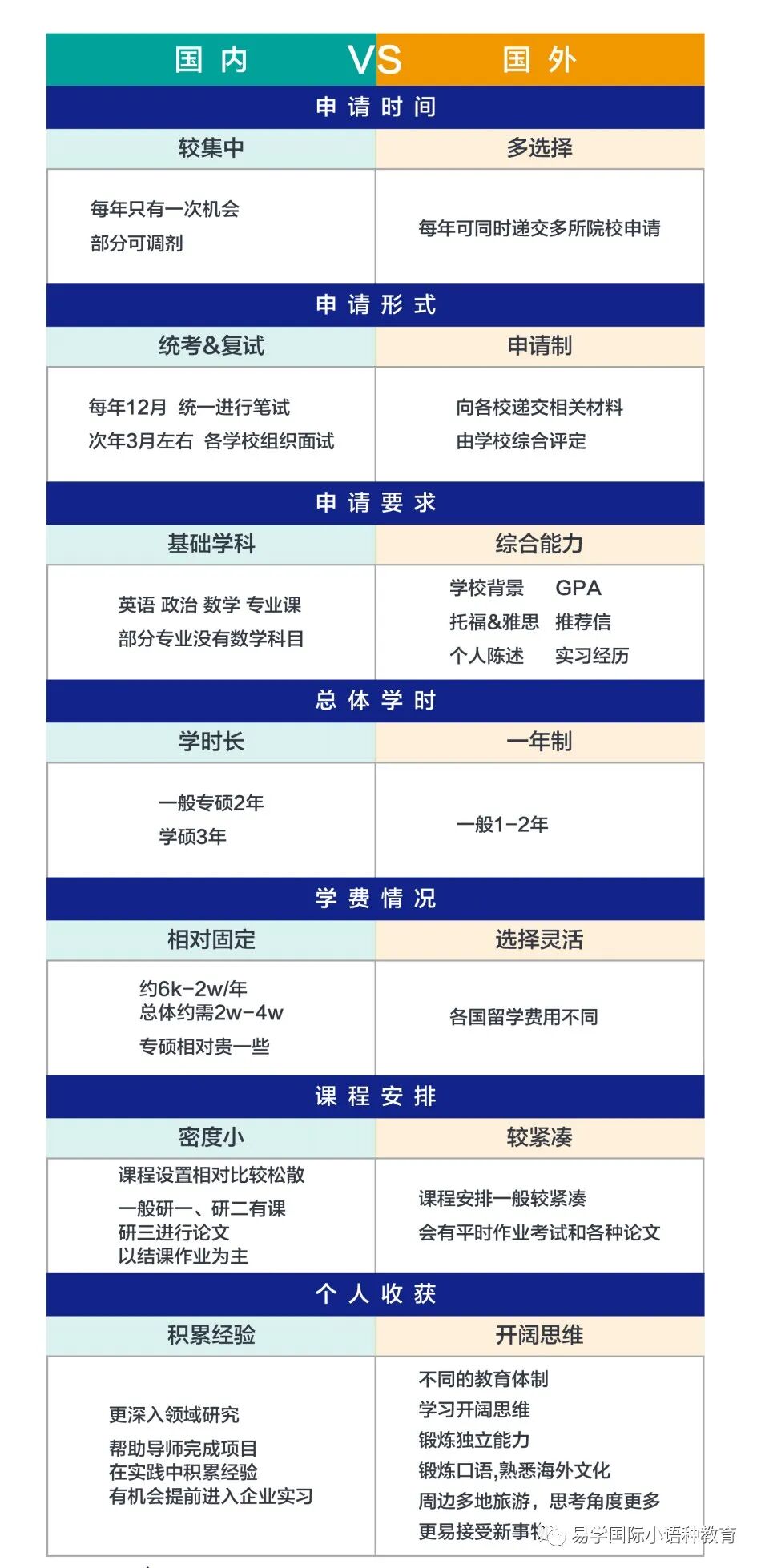
从招生形式上来看,中国研究生院招生主要是考试制,以全国统一的硕士和博士研究生入学的考试结果为主要录取标准。尽管近年来,国内也开始引入面试环节,但考生需笔试成绩达标才能获得面试资格。
而海外研究生主要是申请制,形式相对灵活,除了硬性的语言成绩和标化成绩要求,还会考量学生的软实力,如个人陈述、提供推荐信和社会实践经历等。
在学制设置方面,国内培养硕士研究生需要2-3年的时间,学硕3年居多,专硕2年居多;在海外,硕士研究生培养时间一般为1-2年。
国内外研究生具体差异如下:
02
国内vs国外读研日语要求
日本留学申请研究生主要考量下方这些条件:
出身校
国内专业
日语能力
英语水平
在校成绩(GPA)
学术背景及兴趣特长,一般来说会作为“加分项”,是为了展现同学的多面性,并非必要条件。
研究生可选专业也比较多样,文、理、艺术都可选择。
国内考研日语难度:
考研日语的难度区于N2-N1之间,相对来说并不是特别难。考研日语大部分是N2的语法,会涉及到N1的一小部分,在时间多的情况下可以学一下N1的课程,容易拿高分。
03
国内读研和出国读研双规划
那么,能否一边准备国内考研一边准备出国读研呢?
从时间上来说,出国留学和国内考研是不冲突的。一般来说,每年12月份是考研初试,1-3月份是考研复试;而海外院校通常分为春季入学和秋季入学两种,只要合理地规划时间,确实可以做两手准备,给自己多一种选择。
从准备过程来说,出国留学和国内考研也是相似的。首先,要确定自己的专业和目标院校;其次,做好时间规划,进行学习、考试;另外,还需要提前准备相关社团活动、社会工作经历等。
从材料上来说,出国留学和国内考研也有很多交叉点。考研必备材料有个人简历、各种证书、获奖证明、成绩单等;留学也需要准备个人简介,证书、获奖证明、成绩单等,另外还需要进行语言考试等。当然有一个出色的语言成绩,在考研复试中也会是一个亮点和加分项!
04
考研/出国留学时间规划
那对于想要考研、留学同时准备的同学们来说,该怎样合理地安排自己的时间呢?
# 考研复习开始前
在考研复习开始之前,同学们可以提前准备出国语言考试,先考到够用的语言考试成绩。同时,了解国外的院校情况,初步勾选自己可以申请的专业和学校;选定目标申请学校、明确这些学校的申请条件。
待语言考试结束后,可以专心致志进入考研复习阶段,并利用碎片时间,整理好留学申请所需的申请材料,成绩单中英文版等。待海外各大学申请通道开放后,开始投递。
# 研究生初试结束后
每年12月,当研究生考试初试结束,成绩暂未公布时,同学们可以将时间花在提交留学申请,以及与国外院校的沟通上。与此同时,如果想要刷新自己的语言成绩,同学们也可以再参加一场雅思或者托福考试。
在提交海外院校申请时,我们建议大家尽早提交申请,早申请,早录取!
# 研究生初试结果公布后
第二年2月,考研初试成绩公布后,同学们的国内考研结果已经基本确定,若是考到了理想院校和专业的成绩,有望被录取,就可以准备考研复试。
若是国内考研结果不理想,则可以专心等待海外院校的offer。等到拿到了心仪的录取后,可以准备出国留学的一系列事宜,包括办理签证、申请宿舍或校外租房、购买机票等。
以上时间规划仅供参考,大家可以根据自身情况进行具体的安排。大体上,建议大家将准备工作提前做好,增加考试和申请成功率!
无论是选择考国内985学校的研究生,还是申请海外名校研究生,或是两者同时进行,都建议同学们先把日语学好,提前准备,不管最后是做了哪个选择,都希望大家能在求学这条路上收获满满!同学们可以扫码添加老师微信,免费领取学习课程,及历年考试真题哦!
特别声明:本文是由易学国际教育整理发布,如若转载,请注明出处:http://www.523et.com/xinwenzixun/yxzx/41799.html
咨询热线
15319965167